Problem Statement and Design Goals
The goal of the Automated Bed Engineer (ABE), is to automate the process of making a bed. Bed making is a task that almost everyone participates in on a daily basis, and takes anywhere from 2 to 10 minutes to complete each day. That means that over the course of a year, making your bed could take up to 60 hours. Additionally, bed-making can be done with varying levels of precision and completeness. Some people have lots of throw blankets and pillows that they have to arrange precisely each morning, as well as extra layers of sheets for warmth. These items can be annoying and time consuming to arrange and tidy each morning, leading the messy or half made beds. Especially in urban areas, beds may be placed against walls or in awkward spaces due to size constraints. This can create problems when trying to make the bed each morning. Lastly, for some elderly or handicapped people, making their bed each morning presents a massive physical and emotional struggle. The frustration of not being able to create this seemingly simple task could be eliminated with the Automated Bed Engineer.
To summarize, the main design goals of ABE, the Automated Bed Engineer, is to automate the bed making process in order to:
- Save users the time it takes to make their bed each morning
- Make the users’ bed with a level of precision and neatness that would be time consuming for users to achieve
- Simplify the bed making process for users who have beds in small and/or awkward spaces
- Save elderly, sick, and otherwise handicapped users the struggle of trying to make their beds each morning
Narrative Examples
Two potential use cases are detailed below. Both Sam and Linda are examples of very different users who would benefit immensely from ABE.
Sam is a 22 year-old graduate student who lives in an apartment with his parents in New York City. He is training for a marathon and also works at a local hardware store to earn some extra money. Sam has recently found himself being chronically late for class and work shifts, and is struggling to find enough time to squeeze in his marathon training runs. To save time he’s has stopped making his bed, which drives his mom absolutely crazy. Sam maintains that he doesn’t have the time to carefully make his bed this morning, and Sam’s mom insists that while he lives under her roof his bed will be made. ABE can solve this problem. With the implementation of the Automated Bed Engineer, Sam won’t have to waste time making his bed each morning, and Sam’s mom will get the enjoyment of seeing Sam’s bed made neatly each morning.
Linda is an 88 year old window from New Jersey. She lives independently in a 3 bedroom condo, but has bad arthritis in her hands and struggles to complete tasks that require fine motor control. Most recently she’s been having a hard time creating tight hospital corners when making her bed and struggles to lift the mattress to tuck the sheets under. Additionally, folding the quilt that she uses for extra warmth has become a very time consuming and pain inducing task. Linda is frustrated by how messy her bed always looks because she can no longer manipulate the bulky comforter and hefty mattress. ABE can solve all of these problems. With the implementation of the Automated Bed Engineer, Linda will no longer need to struggle to make her bed. Not only will she save time, but it will also prevent her from aggravating her arthritis and solve the problem of the messy looking bed.
Current Solutions
Some bed making technologies are currently available on the market. One example, is the Smartduvet, which uses air pockets that inflate and deflate to manipulate the placement of your comforter and sheets. This system is noisy, as it requires a pump, and requires an additional insert into your bedding. Another system requires installing a track on either side of your bed, and then attaching the top corners of your comforter to each side of the track. Then in the morning, the motors on each track simply pull your comforter back to the top of your bed. ABE will be a humanoid robot solution, which will eliminate the noise concerns, and not require the installation of any additional hardware to the users existing bed or bedding. Additionally, ABE will be able to automate the process of repositioning pillows and throw-blankets, which no existing system can currently handle.
Task Analysis:
Color Key
Orange: Info/Analysis
Blue: Decision
Purple: Action
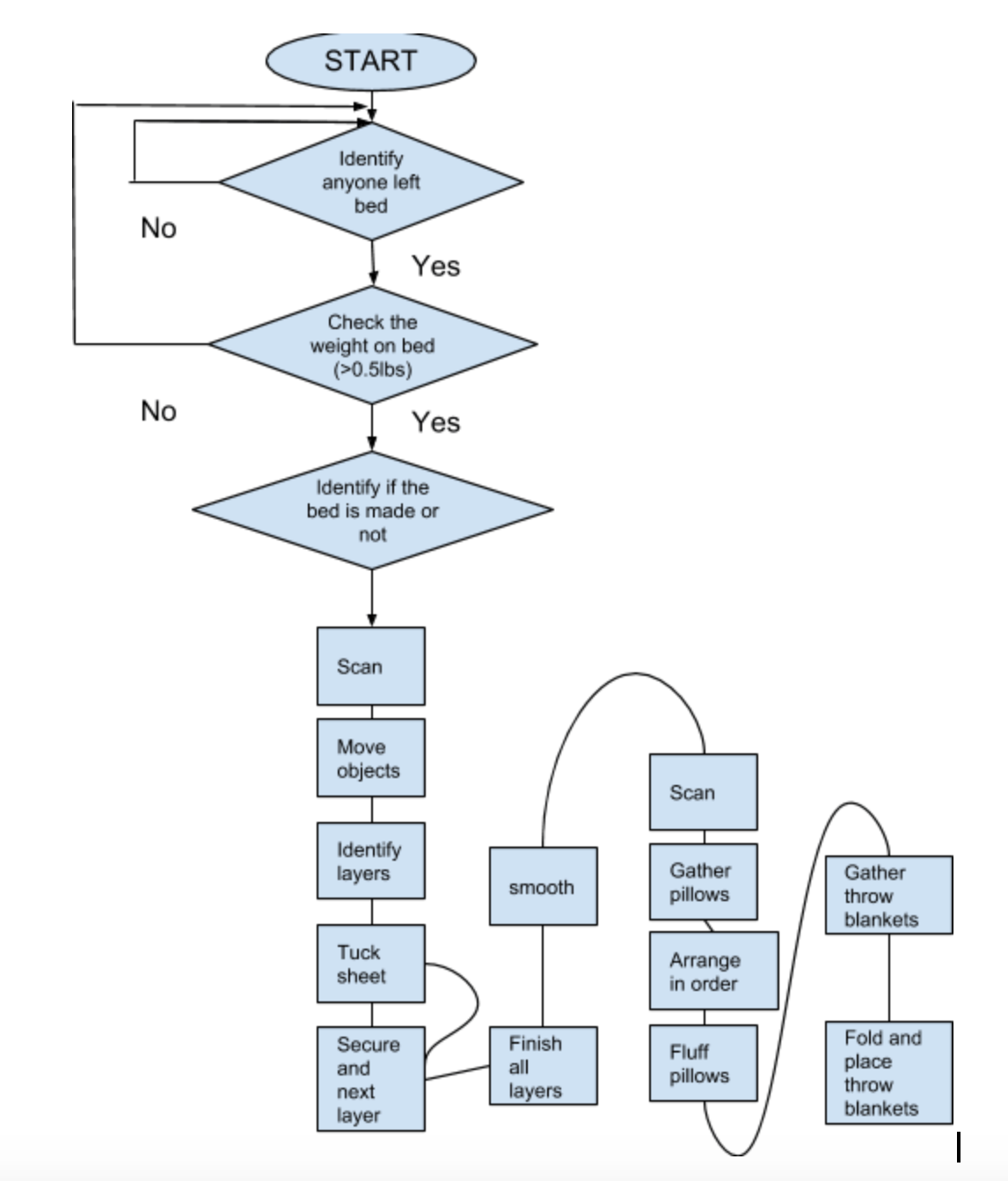
Scope: The machine is to automate the process of making your bed on a day to day basis. This machine is not designed to change sheets, wash sheets, or make a bed for the first time. Rather, the goal is to eliminate the need for people to waste time each day making their bed.
Task Step |
Identify Operator of Machine |
What Information is Required? |
What decisions are being made? |
What control actions are required? |
Criterion for completion? |
Identify if someone left the bed after sleeping |
Smart Bed |
Weight of person on the bed |
Was there change in weight on bed, from heavy to light? Was the difference in weight more than 50 pounds. |
Bed should compare the weights every one minute with the default weight of the bed. |
If the difference of weight is more than 50 pounds check if there is still something on bed. |
Identify if there is something on the bed |
Autonomous system |
Weight / pressure sensors on the bed |
Is the weight on bed is below 0.5 pounds |
Bed should sample the weight every 1 minute |
If the weight is below 0.5, trigger the bed-maker. |
Identify if the bed is made or unmade |
Autonomous system |
Image processing: robot takes in an image of the bed |
Is the bed made or unmade? |
Robot must scan the bed and surrounding area |
Definitive reading about whether or not the bed is made or unmade |
If the bed is unmade, send user text message that bed will be made in 10 minutes |
Autonomous system/user input |
User’s phone number |
None. This is a notification step |
Send a text to the user |
A text must be sent to the user |
If the user texts, NO don’t make bed |
Autonomous system/user input |
User’s response |
Should the bed making process be started or not? |
Receive a NO text from the user |
ABE must refrain from making bed |
If the user does not reply, make the bed in 10 minutes |
Autonomous system/user input |
User’s response |
Should the bed making process be started or not? |
Receive no response from the user |
ABE must make the bed in 10 minutes |
If the user replies YES, start making the bed right now |
Autonomous system/user input |
User’s response |
Should the bed making process be started or not? |
Receive a YES text from the user |
ABE must immediately start making bed |
Scan bed for extraneous objects |
Autonomous system |
Image processing: robot takes in an image of the bed |
Are there extraneous objects on the bed? |
Robot must scan the bed |
Definitive reading on the presence of extraneous objects on bed |
Move extraneous objects to floor next to bed |
Autonomous system |
Location and size of extraneous objects |
None, this is an action |
Movement of extraneous objects to the bed |
Extraneous objects must be removed from the bed and placed on the floor |
Identify number of layers (sheets+blankets+comforter) |
Autonomous system |
Image processing: robot takes in an image of the bed to determine number of layers |
How many layers are there on the bed? |
Robot must have a scan of how many bed layers there are supposed to be |
ABM must know how how many sheets are on the bed |
Start with bottom layer, identify top sheet is secure |
Autonomous system |
Location and status of top sheet |
None, this is an action |
Tuck sheet in tightly and smoothly |
Sheet is tucked in tightly and smoothly |
Second layer: identify if fitted sheet is on bed. If so secure top sheet in place |
Autonomous system |
Location and status of fitted sheet |
None, this is an action |
Tuck sheet in tightly and smoothly |
Sheet is tucked in tightly and smoothly |
Repeat for number of layers -1 |
Autonomous system |
Location of layer |
None, this is an action |
Tuck sheet in tightly and smoothly |
Last layer is tucked in tightly and smoothly |
For the top layer pull to top of bed |
Autonomous system |
Size of the bed |
Make sure top layer is spread evenly over the bed |
top edge of top later should be about 6 inches away from the edge of the top sheet at the head of the bed |
Top layer is pulled to the head of the bed |
Smooth top layer |
Autonomous system |
Location and size of top layer |
None, this is an action. |
Smooth the top layer so it looks nice |
Top layer is free of bumps or substantial wrinkles |
Scan the room/floor for pillows |
Autonomous system |
Image processing: scan of the room/floor that the bed is in |
Are there pillows on the floor? |
Scan of the room identifying the pillows |
Identification of location of the pillows |
Gather pillows and place them on bed |
Autonomous system |
Number of pillows/ location of pillows |
None, this is an action |
Gather pillows and place them on the bed. |
All pillows are placed on the bed |
Arrange pillows in presentable order |
Autonomous system |
Number of throw pillows |
None, this is an action |
Arrange in predetermined order based on the number of pillows |
Pillows are arranged in a predetermined order at the head of the bed |
Fluff pillows |
Autonomous system |
Number of pillows |
None, this is an action. |
Shake pillows so that they are adequately fluffy. |
Pillows are fluffy and don’t appear deflated |
Find any throw blankets |
Autonomous system |
Image processing: scan of the room/floor that the bed is in for throw blankets? |
Are there throw blankets? |
Scan of the room identifying the throw blankets |
Know if/where the throw blankets are |
Gather throw blankets |
Autonomous system |
Location/number of throw blankets |
None, this is an action. |
Gather the throw blankets |
Throw blankets must be gathered by the robot |
Fold and place throw blankets on bed |
Autonomous system |
None, robot already has throw blankets |
None, this is an action |
Fold throw blankets and place at foot of bed |
Throw blankets must be folded and placed on the foot of the bed |

Naive user walkthrough (getting started experience)
For a 6+ level automated system, users don’t need to assist the task, but they do have a say when there’s no need to execute or something emergent happened. For our system, users don’t need to start the system to make the bed. However, users could tap the sensor part when they need an immediate start. The only thing users need to do is wake up and leave the bed. Then ABE would automatically start to identify whether to begin the process.
If ABE comes to a conclusion that it’s the situation to make the bed, it will notify the user through the system. Notification system could be a smart speaker, virtual assistant, or phone. There will be a waiting time for about 5/10? minutes. This will give users a chance if they want to go back to sleep. Once started, it will start working: scan, move extraneous objects, tuck sheet, fluff pillows, fold, and smooth top layers. During the process, users have the power to stop for the emergency situation.
Let’s see how our lucky user Luke start his first day with ABE. Luke is a single 27 years-old businessman who works at an IT company. When finish installed the device, ABE would start a beginner tutorial video/audio when it is used for the first time. It will play on the device Luke connected. And then Luke went to bed, had a sweet dream, woke up in the morning. When he goes to the bathroom, ABE decided to make the bed. Luke heard Alexa told him #### and he answered yes. When he finished washing, the bed was neat and smooth.
What happens if Luke didn’t reply ABE? It would also start operating after the waiting time. But there would be no tragedy like ABE killing a dog or baby due to the … scan (high tech name)we used.It worth to mention that we use local service and high-level security system. Luke doesn’t need to worry about the privacy or safety issue. ABE makes him feel supported and effective.
Features and User interface
ABE comes in different colors to fit every household. Silver is the default color, but you can also get ABE in brown, blue, and yellow colors.

ABE has a display on its back that can be accessed by sliding a cover. The display is used to change settings like how long to wait before starting to make the bed (default is 10 minutes), add/ remove users to send messages to, hours to ignore the bed (default from 2 PM to 4 PM when kids are playing in the room and are running in and out). The 10 inch display has a capacitive touch screen.

ABE has some human aspect to it. It has three main parts: head, torso and base. On its head it has has a face with eyes to indicate if it is awake or sleeping: open and blinking eyelids means awake and preparing to make bed or active, closed eyes means sleeping and awaiting instruction from Bed Control. Face also have two cameras behind eye position that give ABE its stereoscopic view. On top of head is a 9 square inches button for emergency stopping. Once stopped it goes back to its resting position and wait for next bed making instruction from Smart Bedsheet.

ABE moves on four omni wheels that gives it mobility and stability. The torso is connected to the base with a rotating shaft that allows 360 degree free motion to its torso. Torso has four foldable arms with grippers on each end. Each arm has four joints that allows it do complex movements.

The Smart Bedsheet is an integral part of ABE. It is system of thin sheet laced with force sensors and is placed under the mattress and a circuit to analyze the signal and communicate with ABE.

Tackling Trust Issues
Bedroom is a private space and a robot with camera in its face may alarm people who are concerned with privacy. However, there is no need to worry with Automated Bed Engineer. ABE is trustworthy. The images captured to determine the situation of bed and maneuver the robot are not stored. And since ABE is not connected to the internet there is no way for remote unauthorized access into the camera or memory. All the image processing algorithm are hardwired into the main board and doesn’t need external storage devices to store images. All the images, sounds and weight information used for analysis are immediately removed from the internal memory of ABE after a decision is made. For communication, ABE has a GSM module that allows communication to and from the user via mobile phone.

By making ABE a standalone automatic system and not connecting it to the internet we have eliminated issues of privacy like photos, sleep pattern, bodyweight, number of people sleeping etc.

Leave a comment